

树突状细胞(dendritic cells, DC)在免疫系统中发挥重要作用,它就像咖啡的“伴侣”一般能提供强大的支持性功能, 它们能够将肿瘤相关抗原交叉呈递给T淋巴细胞,并引发一系列免疫反应,因此具有充当“细胞”疫苗的强大潜力。嵌合抗原受体T(CAR-T)细胞可以通过CAR分子识别肿瘤表面的抗原,从而很好地发挥抗肿瘤的作用,目前已有13款针对血液肿瘤的CAR-T细胞产品上市,给血液瘤患者带来了福音。然而,由于肿瘤内部不成熟的免疫细胞浸润以及肿瘤微环境(tumour microenvironment, TME)会像“幽灵”一般, 严重限制免疫细胞发挥正常功能,为CAR-T细胞治疗实体瘤带来了极大的挑战。

图1 RAE-1 DC疫苗促进NKG2D-CAR-T细胞杀伤肿瘤的作用模式图
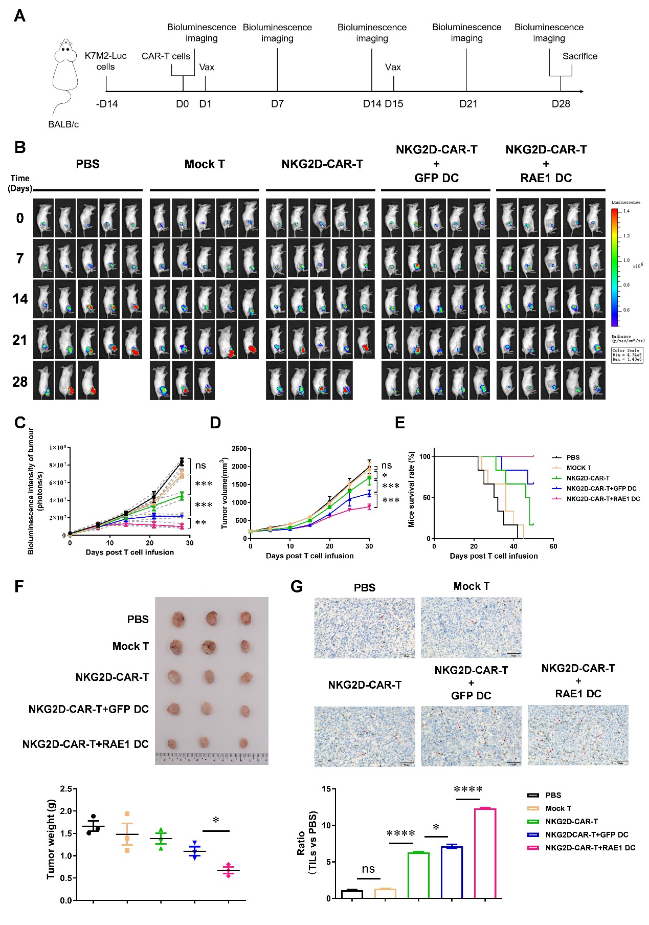
av影片 、上海市调控生物学重点实验室江文正教授团队利用联合免疫治疗策略,采用CAR-T细胞结合DC疫苗增强其抗肿瘤作用。DC疫苗是由小鼠骨髓细胞经GM-CSF/IL-4刺激形成不成熟的DC细胞(cDC1, cDC2和pDC),经过慢病毒感染而装载NKG2D配体RAE1(ribonucleic acid export 1)形成特定的成熟DC疫苗。CAR-T细胞是由小鼠脾脏中分离的T细胞经NKG2D-CAR慢病毒感染形成NKG2D-CAR-T细胞,在DC疫苗的作用下,增强了NKG2D-CAR-T细胞的毒性、增殖以及向中央记忆表型转变的能力,促进了IFN-γ、GzmB与IL-12等细胞因子的分泌,在体内与体外研究中均发挥了更强大的杀伤肿瘤细胞的能力。

图2 RAE-1 DC疫苗增强了NKG2D-CAR-T细胞体内抗肿瘤效果
目前, 临床试验中针对DC疫苗的改造与修饰主要通过肿瘤相关抗原(tumor-associated antigen, TAAs)装载或抗原 mRNA 脉冲的方式进行,该研究突破了这些方式只能激活MHC-I+ cDC1向CD8+ T细胞呈递抗原的局限性。以混合DC亚群所形成的疫苗和T细胞能产生“cross talk”功能, 从而进一步提高CAR-T治疗效果和减少肿瘤免疫逃逸,为实体瘤的治疗提供了新的思路。
该研究揭示了慢病毒感染装载RAE1(ribonucleic acid export 1)形成成熟且活化的DC疫苗,增强了NKG2D-CAR-T细胞的细胞毒性、中央记忆表型转变、细胞活化、细胞增殖和存活,研究结果为CAR-T和DC疫苗联合疗法在实体肿瘤治疗中的应用展现出了令人欣喜的前景。研究成果于2025年7月17日以“RAE1-armoured DC vaccine boosts NKG2D-CAR-T cells elicited anti-solid tumour treatment”为题在国际著名学术期刊Pharmacological Research上发表。这也是研究团队继2025年2月在该杂志发表题为“Chimeric cytokine receptor TGF-β RⅡ/IL-21R improves CAR-NK cell function by reversing the immunosuppressive tumor microenvironment of gastric cancer”的研究论文后的又一重要发现。


江文正教授(前) 段邑昕(中) 詹玮瑢(左) 姚杰(右)
av影片 博士研究生段邑昕、詹玮瑢、姚杰为该论文的共同第一作者,av影片 江文正教授为本文的通讯作者,av影片 为第一完成单位。该研究得到了上海市“科技创新行动计划”生物医药科技支撑专项、国家自然科学基金、国家重点研发计划子课题、国家药品监督管理局治疗类单抗质量控制重点实验室开放基金及企业横向课题等项目的支持。江文正教授团队近几年来一直围绕如何克服肿瘤微环境开展创新型CAR-T/CAR-NK细胞治疗实体瘤的研究,相关研究成果在Science Advances、Molecular Therapy、Pharmacological Research等杂志发表,并已申请CAR-T/CAR-NK细胞治疗相关的中国发明专利30余项。
附:
论文链接://www.sciencedirect.com/science/article/pii/S1043661825002920?via%3Dihub