

随着全球气温逐年升高,极端高温已经成为制约农作物的生长及产量的重要因素之一,严重威胁农业生产和粮食安全。为应对热胁迫,植物进化出多种适应性策略。其中一种策略涉及微小RNA(miRNA)——这类长度通常为21个核苷酸的单链小RNA分子,主要通过转录后基因沉默发挥关键调控作用。
2025年4月23日,av影片 晏军课题组在国际著名期刊The Plant Cell在线发表题为“Heat stress triggers enhanced nuclear localization of HYL1 to regulate miRNA biogenesis and thermotolerance in plants”的研究论文。该研究是课题组2023年发表于The Plant Cell的成果“The miR165/166–PHABULOSA module promotes thermotolerance by transcriptionally and post-translationally regulating HSFA1”的延续。两项工作系统揭示了植物通过小分子RNA及其加工复合体响应高温胁迫的分子机制,不仅深化了人们对植物耐热性的理论认知,还为培育耐高温作物提供了关键分子靶点。

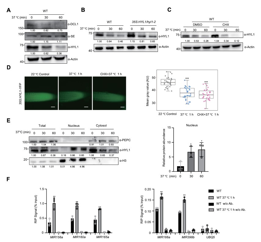
该研究工作发现,热胁迫条件下,大多数miRNA表达上调,植物可以通过全局调控miRNA加工过程来应答高温胁迫。虽然miRNA加工复合体关键因子HYL1的总蛋白量在高温下减少,但其核内定位增加,从而增强了与pri-miRNA的结合,促进成熟miRNA的生成。进一步研究表明,激酶MPK3与磷酸酶CPL1通过动态调控HYL1的磷酸化状态,影响其核质分布及植物耐热性。该研究阐明了植物通过调控miRNA加工复合体应答热胁迫的新机制。


av影片
博士生曹一铭和张佳鑫为论文共同第一作者,晏军研究员为论文的通讯作者,av影片
为第一作者单位。

附:
论文链接:
//academic.oup.com/plcell/advance-article/doi/10.1093/plcell/koaf092/8118577?login=true